
Intel
®
IXP42X product line and IXC1100 control plane processors—Intel XScale
®
Processor
Intel
®
IXP42X Product Line of Network Processors and IXC1100 Control Plane Processor
DM September 2006
106 Order Number: 252480-006US
A Capture_DR loads the TX register value into DBG_SR[34:3] and TXRXCTRL[28] into
DBG_SR[0]. The other bits in DBG_SR are loaded as shown in Figure 33.
The captured TX value is scanned out during the Shift_DR state.
Data scanned in is ignored on an Update_DR.
A ‘1’ captured in DBG_SR[0] indicates the captured TX data is valid. After doing a
Capture_DR, the debugger must place the JTAG state machine in the Shift_DR state to
guarantee that a debugger read clears TXRXCTRL[28].
3.6.11.5 DBGRX JTAG Command
The ‘DBGRX’ JTAG instruction selects the DBGRX JTAG data register. The JTAG op code
for this instruction is ‘0b00010’. Once the DBGRX data register is selected, the
debugger can send data to the debug handler through the RX register.
3.6.11.6 DBGRX JTAG Register
The DBGRX JTAG instruction selects the DBGRX JTAG Data register. The debugger uses
the DBGRX data register to send data or commands to the debug handler.
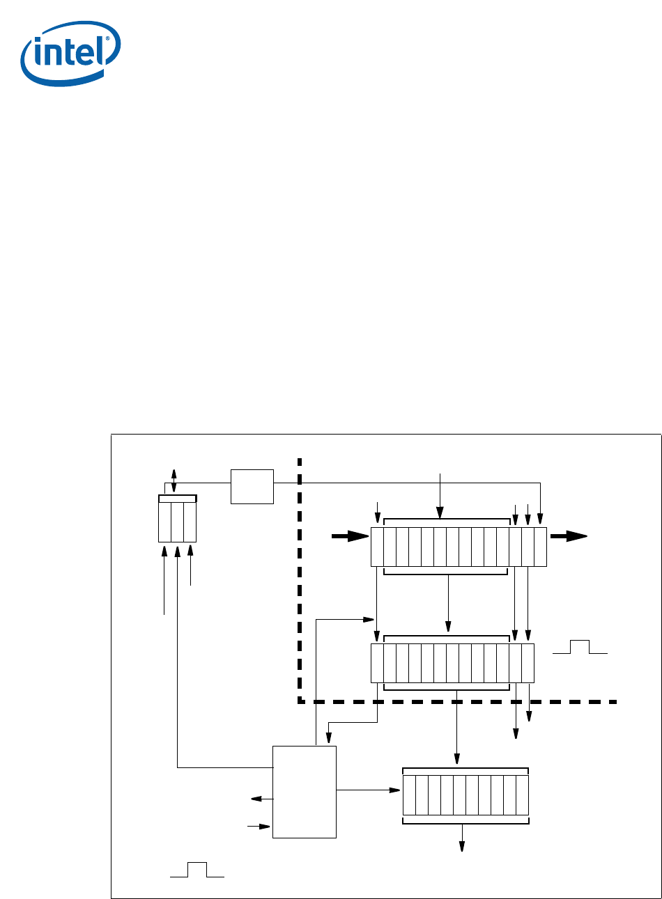
A Capture_DR loads TXRXCTRL[31] into DBG_SR[0]. The other bits in DBG_SR are
loaded as shown in Figure 18.
Figure 18. DBGRX Hardware
12
3334
TDOTDI
DBG_SR
Capture_DR
Update_DR
DBG_REG
123
3435
delay
031
software read
TXRXCTRL
RX
TCK
Core CLK
software read/write
0
0
0
0
1
3031 29
RX
DBG_REG[1]
Write
Logic
Flush RR
to TXRXCTRL[29]
TXRXCTRL[31]
set TXRXCTRL[31]
clear by SW read from RX
set by Debugger Write
clear DBG_REG[34]
undefined
enable
set overflow
Comentários a estes Manuais